În cursul săptămânii trecute producătorul de camere video folosite în cinematografie și anume RED, anunța lansarea primului smartphone din portofliu - Hydrogen One. Nu au fost dezvăluite prea multe detalii, dar am aflat că acest telefon inedit urmează a oferi la pachet un display de 5.7 inch cu interfață 3D, sunet multi-dimensional, port USB Type-C, jack 3.5 mm și sistemul de operare Android.
Produsul urmează a debuta comercial din prima parte a lui 2018 și cei interesați pot plasa deja o precomandă, telefonul având un preț de 1195 dolari în varianta cu carcasă din aluminiu, respectiv 1595 dolari pentru varianta din titan. Totodată, trebuie știut că RED Hydrogen One va fi un telefon modular, unul cum nu am mai văzut până acum dacă luăm în calcul brevetele proaspăt primite de către companie.
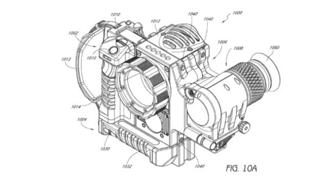
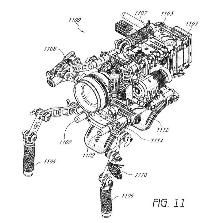
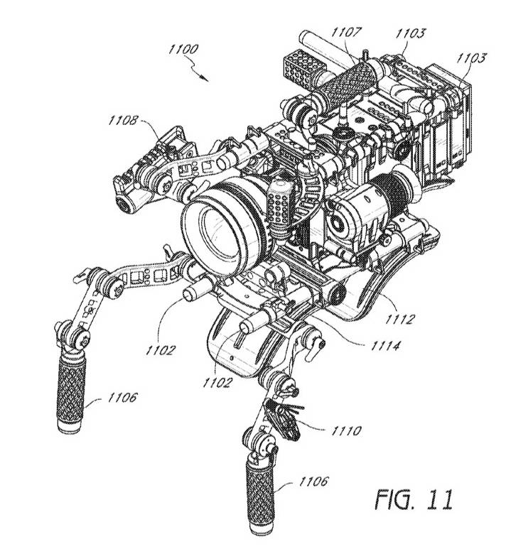
Acestea indică faptul că telefonul se va putea transforma într-un aparat foto mirrorless, utilizatorii având posiblitatea de a schimba orice componentă, de la ecran, la lentile și altele. Se va merge aici pe module dreptunghiulare atașate pe spatele device-ului, accesorii precum baterie externă, cameră foto sau hard drive. Ele vor putea fi utilizate simultan, un exemplu fiind cel compus din baterie externă + modul foto.
Ilustrațiile pe care le vedeți mai sus indică și posibilitatea de a atașa un grip complet cu butoane de control mecanice, buton shutter, dar și un vizor electronic. Telefonul se va transforma astfel într-un mirrorless sau DSLR veritabil, ba chiar și într-o inedită cameră video ce va putea capta imagini la rezoluție 8K!
Ideea celor de la RED este de-a dreptul măreață, dar cât succes va avea aceasta pe piață încă nu se poate spune. În cazul în care prețul modulelor necesare pentru transformarea telefonului în cameră video ajunge la suma practicată de companie pentru o cameră video RED de sine stătătoare, parcă afacerea nu mai sună atât de bine..

.jpg)
.jpg)
.jpg)
.jpg)

